Product Summary
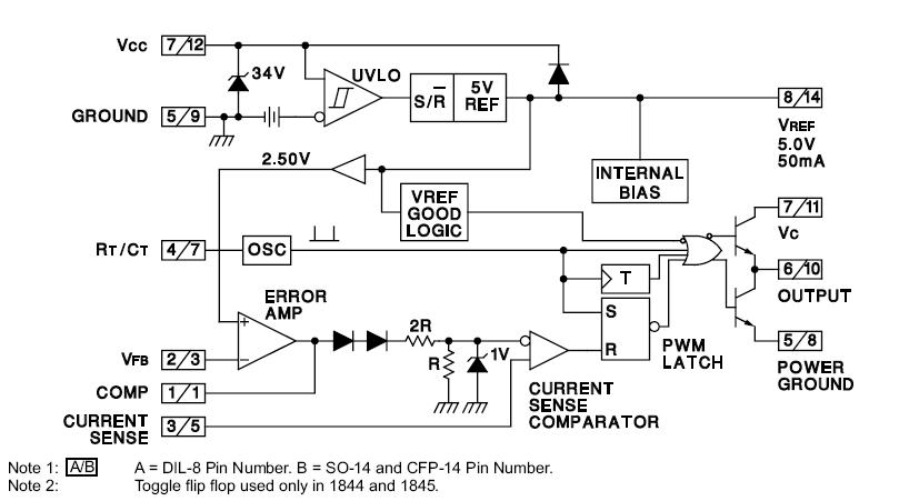
The UC3842N is a current mode PWM controller. The UC3842N provides the necessary features to implement off-line or DC to DC fixed frequency current mode control schemes with a minimal external parts count. Internally implemented circuits include under-voltage lockout featuring start up current less than 1mA, a precision reference trimmed for accuracy at the error amp input, logic to insure latched operation, a PWM comparator which also provides current limit control, and a totem pole output stage designed to source or sink high peak current. The output stage, suitable for driving N Channel MOSFETs, is low in the off state.
Parametrics
UC3842N absolute maximum ratings: (1)Supply Voltage (Low Impedance Source): 30V; (2)Supply Voltage (ICC<30mA): Self Limiting; (3)Output Current: ±1A; (4)Output Energy (Capacitive Load): 5μJ; (5)Analog Inputs: -0.3V to +6.3V; (6)Error Amp Output Sink Current: 10mA; (7)Power Dissipation at TA≤25℃(DIL.8): 1W; (8)Power Dissipation at TA≤25℃ (SOIC-14): 725mW; (9)Storage Temperature Range: -65℃ to +150℃; (10)Junction Temperature Range:-55℃ to +150℃; (11)Lead Temperature (soldering, 10 seconds): 300℃.
Features
UC3842N features: (1)Optimized For Off-line And DC To DC Converters; (2)Low Start Up Current (<1mA); (3)Automatic Feed Forward Compensation; (4)Pulse-by-pulse Current Limiting; (5)Enhanced Load Response Characteristics; (6)Under-voltage Lockout With Hysteresis; (7)Double Pulse Suppression; (8)High Current Totem Pole Output; (9)Internally Trimmed Bandgap Reference; (10)500khz Operation; (11)Low RO Error Amp.
Diagrams

| Image | Part No | Mfg | Description | ![]() |
Pricing (USD) |
Quantity | ||||||||||||
|---|---|---|---|---|---|---|---|---|---|---|---|---|---|---|---|---|---|---|
![]() |
![]() UC3842NG4 |
![]() Texas Instruments |
![]() Current Mode PWM Controllers Current-Mode PWM Controller |
![]() Data Sheet |
![]()
|
|
||||||||||||
![]() |
![]() UC3842N |
![]() Texas Instruments |
![]() Current Mode PWM Controllers Current Mode |
![]() Data Sheet |
![]()
|
|
||||||||||||
(Hong Kong)









