Product Summary
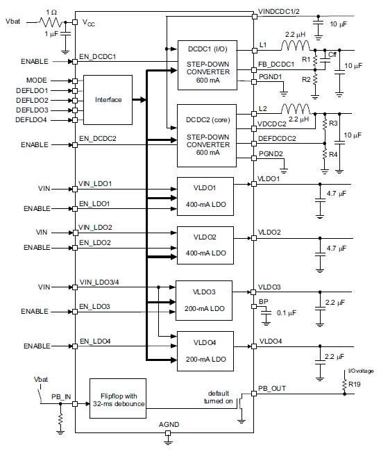
The TPS65051RSMR is an integrated Power Management IC for applications powered by one Li-Ion or Li-Polymer cell, which require multiple power rails. The TPS65051RSMR provides two efficient, 2.25-MHz step-down converters targeted at providing the core voltage and I/O voltage in a processor based system. Both step-down converters enter a low power mode at light load for maximum efficiency across the widest possible range of load currents. The applications of the TPS65051RSMR include Cell Phones, Smart-Phones, WLAN, PDAs, Pocket PCs, OMAP and Low-Power TMS320 DSP Supply, Samsung S3C24xx application processor Supply, Portable Media Players.
Parametrics
TPS65051RSMR absolute maximum rarings: (1)Input voltage range on all pins except AGND, PGND, and EN_LDO1 pins with respect to AGND, VI: -0.3 V to 7 V; (2)Input voltage range on EN_LDO1 pins with respect to AGND, VI: -0.3 V to VCC + 0.5 V; (3)Current at VINDCDC1/2, L1, PGND1, L2, PGND2, II: 1800 mA; Current at all other pins, II: 1000 mA; (4)Continuous total power dissipation: See the dissipation rating table; (5)Operating free-air temperature, TA: -40℃ to 85℃; (6)Maximum junction temperature, TJ: 125℃; (7)Storage temperature range, Tstg: -65℃ to 150℃.
Features
TPS65051RSMR features: (1)Up To 95% Efficiency; (2)Output Current for DC/DC Converters: DCDC1 = 1 A; DCDC2 = 0.6 A; (3)Output Voltages for DC/DC Converters: Externally Adjustable; (4)V MODE pin high. In the shutdown mode, the current I Range for DC/DC Converters From 2.5 V to 6 V; (5)2.25-MHz Fixed Frequency Operation; (6)Power Save Mode at Light Load Current; (7)180 Out-of-Phase Operation; (8)Output Voltage Accuracy in PWM mode ±1%; (9)Low Ripple PFM Mode; (10)Total Typical 32-mA Quiescent Current for Both DC/DC Converters; (11)100% Duty Cycle for Lowest Dropout; (12)Two General-Purpose 400-mA, High PSRR LDOs; (13)Two General-Purpose 200-mA, High PSRR combinations for LDOs; (14)VI range for LDOs from 1.5 V to 6.5 V; (15)Digital Voltage Selection for the LDOs; (16)Available in a 4 mm x 4 mm 32-Pin QFN package.
Diagrams

| Image | Part No | Mfg | Description | ![]() |
Pricing (USD) |
Quantity | ||||||||
|---|---|---|---|---|---|---|---|---|---|---|---|---|---|---|
![]() |
![]() TPS65051RSMR |
![]() Texas Instruments |
![]() PMIC Solutions 6Ch Pwr Mgmt IC |
![]() Data Sheet |
![]()
|
|
||||||||
![]() |
![]() TPS65051RSMRG4 |
![]() Texas Instruments |
![]() PMIC Solutions 6Ch Pwr Mgmt IC |
![]() Data Sheet |
![]()
|
|
||||||||
(Hong Kong)









