Product Summary
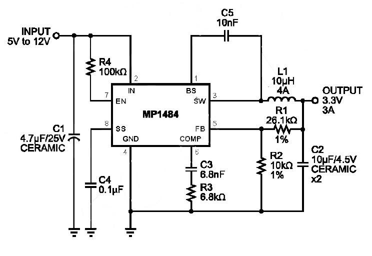
The MP1484EN-LF-Z is a monolithic synchronous buck regulator. The MP1484EN-LF-Z integrates top and bottom 85mΩ MOSFETS that provide 3A of continuous load current over a wide operating input voltage of 4.75V to 23V. Current mode control provides fast transient response and cycle-by-cycle current limit. The applications of the MP1484EN-LF-Z include FPGA, ASIC, DSP POWER SUPPLIES, LCD TV, Green Electronics/Appliances, and Notebook Computers.
Parametrics
MP1484EN-LF-Z absolute maximum ratings: (1)Supply Voltage VIN: -0.3V to +24V; (2)Switch voltage VSW: -1V to VIN +0.3V; (3)Boost Voltage VBS: VSW -0.3V to VSW +6V; (4)All Other Pins: -0.3V to +6V; (5)Junction Temperature: 150℃; (6)Lead Temperature: 260℃; (7)Storage Temperature: -65℃ to +150℃.
Features
MP1484EN-LF-Z features: (1)3A Continuous Output Current; (2)Wide 4.75V to 23V operating input Range; (3)Integrated 85mΩ Power MOSFET Switches; (4)Output Adjustable from 0.925V to 20V; (5)Up to 95% Efficiency; (6)Programmable Soft-Start; (7)Stable with Low ESR Ceramic Output Capacitors; (8)Fixed 340KHz Frequency; (9)Cycle-by-Cycle Over Current Protection; (10)Input Under Voltage Lockout; (11)Thermally Enhanced 8-Pin SOIC Package.
Diagrams

| Image | Part No | Mfg | Description | ![]() |
Pricing (USD) |
Quantity | ||||||||||||
|---|---|---|---|---|---|---|---|---|---|---|---|---|---|---|---|---|---|---|
![]() |
![]() MP1484EN-LF-Z |
![]() Monolithic Power Systems (MPS) |
![]() Switching Converters, Regulators & Controllers 2A, 18V Sync Step-Down DCDC |
![]() Data Sheet |
![]()
|
|
||||||||||||
| Image | Part No | Mfg | Description | ![]() |
Pricing (USD) |
Quantity | ||||||||||||
![]() |
![]() MP1409 |
![]() Other |
![]() |
![]() Data Sheet |
![]() Negotiable |
|
||||||||||||
![]() |
![]() MP1410ES |
![]() Other |
![]() |
![]() Data Sheet |
![]() Negotiable |
|
||||||||||||
![]() |
![]() MP1411 |
![]() Other |
![]() |
![]() Data Sheet |
![]() Negotiable |
|
||||||||||||
![]() |
![]() MP143 |
![]() CTS Electronic Components |
![]() Crystals 14.31818 MHz |
![]() Data Sheet |
![]()
|
|
||||||||||||
![]() |
![]() MP143B |
![]() CTS Electronic Components |
![]() Crystals 14.31818MHz 18pF Fund. -20C +70C |
![]() Data Sheet |
![]()
|
|
||||||||||||
![]() |
![]() MP143B-E |
![]() CTS Electronic Components |
![]() Crystals 14.31818MHz 18pF Fund. -40C +85C |
![]() Data Sheet |
![]()
|
|
||||||||||||
(Hong Kong)










