Product Summary
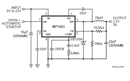
The MP1423DN-LF-Z is a step-down regulator with a built in internal Power MOSFET. It achieves 3A continuous output current over a wide input supply range with excellent load and line regulation. Current mode operation provides fast transient response and eases loop stabilization. The MP1423DN-LF-Z requires a minimum number of readily available external components to complete a 3A step-down DC to DC converter solution. The applications of the MP1423DN-LF-Z include Distributed Power Systems, Battery Chargers, and Pre-Regulator for Linear Regulators.
Parametrics
MP1423DN-LF-Z absolute maximum ratings: (1)Supply Voltage VIN:–0.3V to +28V; (2)Switch Voltage VSW:–1V to VIN + 0.3V; (3)Bootstrap Voltage VBS: VSW – 0.3V to VSW + 6V; (4)All Other Pins:–0.3V to +6V; (5)Junction Temperature: 150℃; (6)Lead Temperature: 260℃; (7)Storage Temperature: –65℃ to +150℃.
Features
MP1423DN-LF-Z features: (1)3A Output Current; (2)Programmable Soft-Start; (3)110mΩ Internal Power MOSFET Switch; (4)Stable with Low ESR Output Ceramic Capacitors; (5)Up to 94% Efficiency; (6)20μA Shutdown Mode; (7)Fixed 385KHz Frequency; (8)Thermal Shutdown; (9)Cycle-by-Cycle Over Current Protection; (10)Wide 6V to 23V Operating Input Range; (11)Output is Adjustable From 1.22V to 21V; (12)Under Voltage Lockout.
Diagrams

(Hong Kong)






