Product Summary
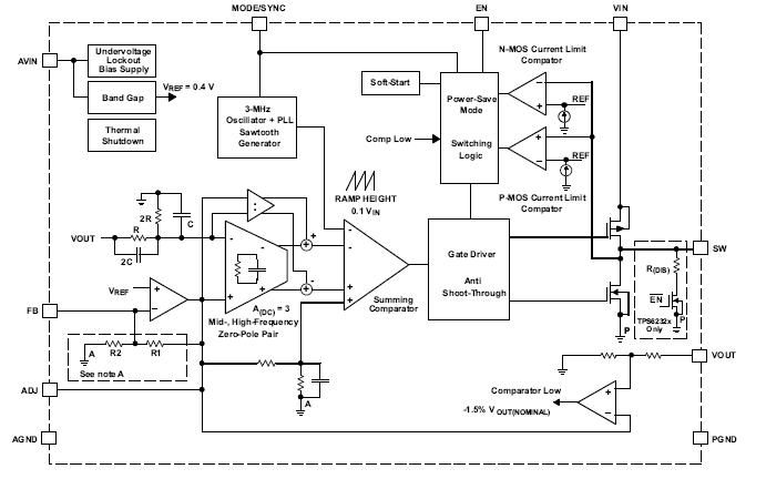
The TPS62321DRCR is a high-frequency synchronous step-down dc-dc converter optimized for battery-powered portable applications. Intended for low-power applications, the TPS62321DRCR supports up to 500-mA load current and allows the use of tiny, low cost chip inductor and capacitors. The applications of the TPS62321DRCR include Cell Phones, Smart-Phones, WLAN and Bluetooth Applications, Micro DC-DC Converter Modules, PDAs, Pocket PCs, USB-Based DSL Modems, Digital Cameras.
Parametrics
TPS62321DRCR absolute maximum ratings: (1)Voltage at VIN, AVIN(2): -0.3 V to 7 V; (2)Voltage at SW (2): -0.3 V to 7 V; (3)VI Voltage at FB, ADJ: -0.3V to 3.6 V; (4)Voltage at EN, MODE/SYNC (2): -0.3 V to VI + 0.3 V; (5)Voltage at VOUT(2): 0.3 V to 5.4 V; (6)IO Continuous output current: 500mA; (7)Power dissipation: Internally limited; (8)TA Operating temperature range: -40 to 85℃; (9)TJ (max) Maximum operating junction temperature: 150℃; (10)Tstg Storage temperature range: -65 to 150℃.
Features
TPS62321DRCR features: (1)Up to 93% Efficiency at 3MHz Operation; (2)Up to 500mA Output Current at VI = 2.7V; (3)3-MHz Fixed Frequency Operation; (4)Best in Class Load and Line Transient; (5)Complete 1-mm Component Profile Solution; (6)-0.5% / +1.3% PWM DC Voltage Accuracy Over Temperature; (7)35-ns Minimum On-Time; (8)Power-Save Mode Operation at Light Load Currents; (9)Fixed and Adjustable Output Voltage; (10)Only 86-mA Quiescent Current; (11)100% Duty Cycle for Lowest Dropout; (12)Synchronizable On the Fly to External Clock Signal.
Diagrams

| Image | Part No | Mfg | Description | ![]() |
Pricing (USD) |
Quantity | ||||||||||
|---|---|---|---|---|---|---|---|---|---|---|---|---|---|---|---|---|
![]() |
![]() TPS62321DRCR |
![]() Texas Instruments |
![]() DC/DC Switching Regulators 1.5V 500-mA 3-MHz Step-Down Converter |
![]() Data Sheet |
![]()
|
|
||||||||||
![]() |
![]() TPS62321DRCRG4 |
![]() Texas Instruments |
![]() DC/DC Switching Regulators 1.5V 500-mA 3-MHz Step-Down Converter |
![]() Data Sheet |
![]()
|
|
||||||||||
(Hong Kong)









