Product Summary
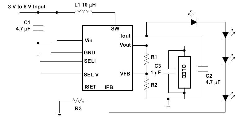
The TPS61140DRCR is a dual output boost converter IC. It is intended to be configured as a highly integrated power solution providing regulated voltage and current output with one boost converter. The TPS61140DRCR is ideal for driving the OLED sub display and WLED backlight for the LCD main display in clam shell phones. The voltage and current can be individually programmed through external resistors. There is a dedicated selection pin for each output, so the two outputs can be turned on separately or simultaneously. When only the voltage output is enabled, the boost converter is controlled by pulse frequency modulation (PFM) in order to achieve high efficiency over a wide load range. If the current output is selected, the device adopts a 1.2 MHz pulse width modulation control (PWM) method in order to maximize output current. Applying an external PWM signal to the select pin (SELI) reduces the output current thereby allowing WLED dimming. The application of the TPS61140DRCR include Clamshell Phone With OLED/LCD Screen.
Parametrics
TPS61140DRCR absolute maximum ratings: (1)Supply voltages on pin VIN(2): –0.3 to 7 V; (2)Voltages on pins SELI, SELV, ISET and VFB(2): –0.3 to 7 V; (3)Voltage on pin Iout, SW, Vout and IFB(2): 30 V; (4)Total output current on pin Iout and pin Vout: 50mA; (5)Continuous power dissipation: See Dissipation Rating Table; (6)Operating junction temperature range: –40 to 150℃; (7)Storage temperature range :–65 to 150℃; (8)Lead temperature (soldering, 10 sec): 260℃.
Features
TPS61140DRCR features: (1)3V to 6 V Input Voltage Range; (2)Two Outputs Each up to 27 V; (3)0.7A Integrated Switch; (4)Built-in Power Diode; (5)1.2 MHz PWM for WLED Driver; (6)PFM for OLED Supply; (7)Individually Programmable Output; (8)Input to Output Isolation; (9)Short-Circuit Protection; (10)Up to 82% Efficiency; (11)Overvoltage Protection; (12)Up to 30 kHz PWM Dimming Frequency; (13)Available in a 10 Pin, 3×3 mm QFN Package; (14)Built-in Soft Start.
Diagrams

| Image | Part No | Mfg | Description | ![]() |
Pricing (USD) |
Quantity | ||||||||||
|---|---|---|---|---|---|---|---|---|---|---|---|---|---|---|---|---|
![]() |
![]() TPS61140DRCR |
![]() Texas Instruments |
![]() LED Lighting Drivers Dual 700mA Switch 1.2MHz Boost Cnvrtr |
![]() Data Sheet |
![]()
|
|
||||||||||
![]() |
![]() TPS61140DRCRG4 |
![]() Texas Instruments |
![]() LED Lighting Drivers Dual 700mA Switch 1.2MHz Boost Cnvrtr |
![]() Data Sheet |
![]()
|
|
||||||||||
(Hong Kong)









