Product Summary
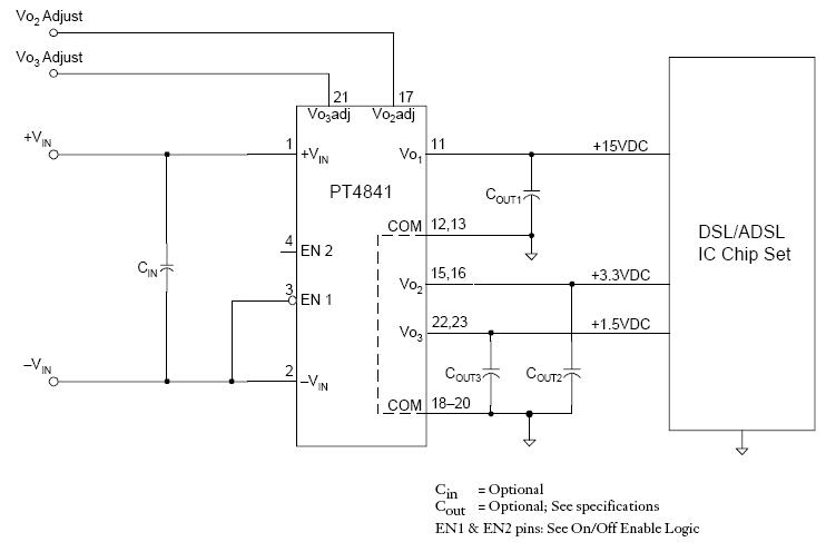
The PT4841A is an isolated triple output DC/DC converter that operates from a standard (–48V) central office supply. Rated for up to 65W, the PT4841A is appropriate for powering both analog and mixed signal circuitry. A typical application is a chip-set for an ADSL/DSL line card. The output voltage combinations offered by the PT4841A provide power for a low-voltage processor core, the associated digital circuitry, and analog support circuitry.
Parametrics
PT4841A absolute maximum ratings: (1)Output Power Po Each output Vo1( 15V): 41W; (2)Output Current Io Io1 ( 15V): 0 to 2.7A; (3)Input Voltage Range Vin: 36 to 75V; (4)Internal Input Capacitance Cint: 2μF; (5)External Output Capacitance Co1 0 to 330μF; (6)Primary/Secondary Isolation V iso: 1500V.
Features
PT4841A features: (1)DSL Triple Outputs (Independantly Regulated); (2)Input Voltage Range: 36V to 75V; (3)1500VDC Isolation; (4)On/Off Control; (5)Current Limit; (6)Short Circuit Protection (All Outputs); (7)Fixed Frequency Operation; (8)Over-Temperature Shutdown; (9)Under-Voltage Lockout; (10)Space Saving Package: 1.9 sq. in PCB Area (suffix N); (11) Solderable Copper Case.
Diagrams

| Image | Part No | Mfg | Description | ![]() |
Pricing (USD) |
Quantity | ||||||||||
|---|---|---|---|---|---|---|---|---|---|---|---|---|---|---|---|---|
![]() |
![]() PT4841A |
![]() Texas Instruments |
![]() DC/DC Converters 15/3.3/1.5V 48V-Inp 65W 3-Output DC-DC |
![]() Data Sheet |
![]()
|
|
||||||||||
| Image | Part No | Mfg | Description | ![]() |
Pricing (USD) |
Quantity | ||||||||||
![]() |
![]() PT480 |
![]() |
![]() PHOTO TRANS CLEAR LEN 800NM SIDE |
![]() Data Sheet |
![]() Negotiable |
|
||||||||||
![]() |
![]() PT4800 |
![]() |
![]() PHOTO TRANS CLEAR LEN 800NM SIDE |
![]() Data Sheet |
![]() Negotiable |
|
||||||||||
![]() |
![]() PT4800E0000F |
![]() Sharp Microelectronics |
![]() Photodetector Transistors 800nm 1.0mA |
![]() Data Sheet |
![]() Negotiable |
|
||||||||||
![]() |
![]() PT4800F |
![]() |
![]() PHOTO TRANS BLACK LEN 860NM SIDE |
![]() Data Sheet |
![]() Negotiable |
|
||||||||||
![]() PT4800FB |
![]() |
![]() PHOTO TRANS BLACK LEN 860NM SIDE |
![]() Data Sheet |
![]() Negotiable |
|
|||||||||||
![]() |
![]() PT4800FBE00F |
![]() Sharp Microelectronics |
![]() Photodetector Transistors PT4800F with Ic bin 0.15-0.38mA |
![]() Data Sheet |
![]() Negotiable |
|
||||||||||
(Hong Kong)













