Product Summary
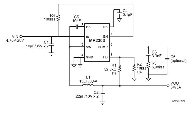
The MP2303ADN-LF-Z is a monolithic synchronous buck regulator. The MP2303ADN-LF-Z integrates 120mΩ MOSFETS that provide 3A continuous load current over a wide operating input voltage of 4.75V to 28V. Current mode control provides fast transient response and cycle-by-cycle current limit. An adjustable soft-start prevents inrush current at turn-on. In shutdown mode, the supply current drops to 1μA. The applications of the MP2303ADN-LF-Z include Distributed Power Systems, Pre-Regulator for Linear Regulators, Notebook Computers.
Parametrics
MP2303ADN-LF-Z absolute maximum ratings: (1)Supply Voltage VIN:–0.3V to +30V; (2)Switch Voltage VSW:–1V to VIN + 0.3V; (3)Boost Voltage VBS: VSW – 0.3V to VSW + 6V; (4)All Other Pins:–0.3V to +6V; (5)Junction Temperature: 150℃; (6)Lead Temperature: 260℃; (7)Storage Temperature:–65℃ to +150℃.
Features
MP2303ADN-LF-Z features: (1)3A Output Current; (2)Wide 4.75V to 28V Operating Input Range; (3)Integrated 120mΩ Power MOSFET Switches; (4)Output Adjustable from 0.8V to 25V; (5)Up to 95% Efficiency; (6)Programmable Soft-Start; (7)Stable with Low ESR Ceramic Output Capacitors; (8)Fixed 340KHz Frequency; (9)Cycle-by-Cycle Over Current Protection; (10)Input Under Voltage Lockout; (11)Thermally Enhanced 8-Pin SOIC Package.
Diagrams

| Image | Part No | Mfg | Description | ![]() |
Pricing (USD) |
Quantity | ||||||||||||
|---|---|---|---|---|---|---|---|---|---|---|---|---|---|---|---|---|---|---|
![]() |
![]() MP2303ADN-LF-Z |
![]() Monolithic Power Systems (MPS) |
![]() Switching Converters, Regulators & Controllers 3A, 28V, 360kHz Synchronous Buck |
![]() Data Sheet |
![]()
|
|
||||||||||||
| Image | Part No | Mfg | Description | ![]() |
Pricing (USD) |
Quantity | ||||||||||||
![]() |
![]() MP230 |
![]() Other |
![]() |
![]() Data Sheet |
![]() Negotiable |
|
||||||||||||
![]() |
![]() MP2303ADN-LF |
![]() Monolithic Power Systems (MPS) |
![]() Switching Converters, Regulators & Controllers 3A, 28V, 360kHz Synchronous Buck |
![]() Data Sheet |
![]()
|
|
||||||||||||
![]() |
![]() MP2303ADN-LF-Z |
![]() Monolithic Power Systems (MPS) |
![]() Switching Converters, Regulators & Controllers 3A, 28V, 360kHz Synchronous Buck |
![]() Data Sheet |
![]()
|
|
||||||||||||
![]() |
![]() MP2303DN-LF |
![]() Monolithic Power Systems (MPS) |
![]() Switching Converters, Regulators & Controllers 3A, 28V, 360kHz Synchronous Buck |
![]() Data Sheet |
![]()
|
|
||||||||||||
![]() |
![]() MP2303DN-LF-Z |
![]() Monolithic Power Systems (MPS) |
![]() Switching Converters, Regulators & Controllers 3A, 28V, 360kHz Synchronous Buck |
![]() Data Sheet |
![]()
|
|
||||||||||||
![]() |
![]() MP2303DQ-LF-P |
![]() Monolithic Power Systems (MPS) |
![]() Switching Converters, Regulators & Controllers 3A, 28V, 360kHz Synchronous Buck |
![]() Data Sheet |
![]()
|
|
||||||||||||
(Hong Kong)









