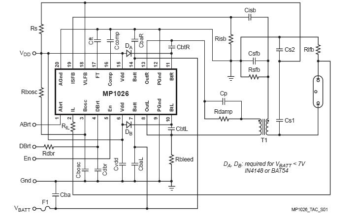
Product Summary
The MP1026EF-LF-Z is a CCFL Driver For Handheld Display Applications that offers a complete solution for driving a Cold Cathode Fluorescent Lamp (CCFL). This Power IC converts unregulated DC voltage to a nearly pure sine wave required to ignite and operate the CCFL. The MP1026EF-LF-Z is suitable for 2-Cell Li-Ion battery applications using 5V, 9V, or 12V adapters as the power source. The applications of the MP1026EF-LF-Z include Portable DVD Players, PDAs, Camcorders, Digital Cameras.
Features
MP1026EF-LF-Z features: (1)4.5V to 14V Power Input (VBatt); (2)Increase Transformer Reliability; (3)Open Lamp Timer and Regulation; (4)Current and Voltage Feedback Control; (5)Logic Level Burst Mode Control; (6)Supports Open/Short Lamp Protection; (7)Soft-Start; (8)Outputs are Short Circuit Protected; (9)Allows Burst-Mode Operation; (10)Improved Line Transient Response; (11)Tightened Lamp Current Accuracy.
Diagrams

(Hong Kong)






