Product Summary
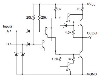
The HD74LS02FPEL is a Quadruple 2-Input Positive NOR Gate.
Parametrics
HD74LS02FPEL absolute maximum ratings: (1)Supply voltage, VCC Note: 7 V; (2)Input voltage, VIN: 7 V; (3)Power dissipation, PT: 400mW; (4)Storage temperature, Tstg: -65 to +150℃.
Features
HD74LS02FPEL features: (1) Input voltage, VIH: 2.0V; VIL: 0.8 V; (2) Output voltage, VOH: 2.7V; VOL: 0.5 V; (3) Input current, IIH: 20μA; IIL: 0.4mA; II: 0.1mA; (4) Short-circuit output current, IOS: -20 to -100mA; ICCH: 1.6 to 3.2mA; (5) Supply current, ICCL: 2.8 to 5.4mA; (6) Input clamp voltage, VIK: -1.5 V.
Diagrams

![]() |
![]() HD7425FPA |
![]() Other |
![]() |
![]() Data Sheet |
![]() Negotiable |
|
||||
![]() |
![]() HD74AC |
![]() Other |
![]() |
![]() Data Sheet |
![]() Negotiable |
|
||||
![]() |
![]() HD74AC00 |
![]() Other |
![]() |
![]() Data Sheet |
![]() Negotiable |
|
||||
![]() |
![]() HD74AC02 |
![]() Other |
![]() |
![]() Data Sheet |
![]() Negotiable |
|
||||
![]() |
![]() HD74AC04 |
![]() Other |
![]() |
![]() Data Sheet |
![]() Negotiable |
|
||||
![]() |
![]() HD74AC04FP-EL |
![]() Other |
![]() |
![]() Data Sheet |
![]() Negotiable |
|
||||
(Hong Kong)








