Product Summary
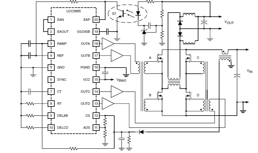
The UCC2895PWTR is a phase-shift PWM controller that implements control of a full-bridge power stage by phase shifting the switching of one half-bridge with respect to the other. It allows constant frequency pulse-width modulation in conjunction with resonant zero-voltage switching to provide high efficiency at high frequencies. The part can be used either as a voltage-mode or current-mode controller. The applications of the UCC2895PWTR include Phase-Shifted Full-Bridge Converters, Off-Line, Telecom, Datacom and Servers, Distributed Power Architecture and High-Density Power Modules. It operates with dramatically less supply current than it is bipolar counterparts. The UCC2895PWTR can operate with a maximum clock frequency of 1 MHz.
Parametrics
UCC2895PWTR absolute maximum ratings: (1)Supply voltage (IDD < 10 mA): 17 V; (2)Supply current: 30mA; (3)Reference current: 15 mA; (4)Output crrent: 100mA; (5)Analog inputs EAP, EAN, EAOUT, RAMP, SYNC, ADS, CS, SS/DISB --0.3 V to REF+0.3 V; (6)Drive outputs OUTA, OUTB, OUTC, OUTD: -0.3 V to VCC + 0.3 V; (7)Power dissipation at TA= 25℃: 650 mW; (8)Storage temperature range, Tstg: -65 to 150℃; (9)Junction temperature range, TJ: -55 to 150℃; (10)Lead temperature 1,6 mm (1/16 inch) from case for 10 seconds: 300℃.
Features
UCC2895PWTR features: (1)Programmable Output Turn-on Delay; (2)Adaptive Delay Set; (3)Bidirectional Oscillator Synchronization; (4)Voltage-Mode, Peak Current-Mode, or Average Current-Mode Control; (5)Programmable Softstart/Softstop and Chip Disable via a Single Pin; (6)0% to 100% Duty-Cycle Control; (7)7MHz Error Amplifier; (8)Operation to 1 MHz; (9)Typical 5-mA Operating Current at 500 kHz; (10)Very Low 150-μA Current During UVLO.
Diagrams

| Image | Part No | Mfg | Description | ![]() |
Pricing (USD) |
Quantity | ||||||||
|---|---|---|---|---|---|---|---|---|---|---|---|---|---|---|
![]() |
![]() UCC2895PWTR |
![]() Texas Instruments |
![]() Soft Switching PWM Controllers BiCMOS Adv Phase Shft Resonant Cntrlr |
![]() Data Sheet |
![]()
|
|
||||||||
![]() |
![]() UCC2895PWTRG4 |
![]() Texas Instruments |
![]() Soft Switching PWM Controllers BiCMOS Adv Phase Shft Resonant Cntrlr |
![]() Data Sheet |
![]()
|
|
||||||||
(Hong Kong)









