Product Summary
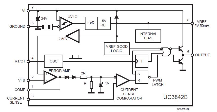
The UC2845BNG is a high performance current mode pwm controller. The UC2845BNG provides the necessary features to implement off-line or DC to DC fixed frequency current mode control schemes with a minimal external parts count. Internally implemented circuits include a trimmed oscillator for precise DUTY CYCLE CONTROL under voltage lock out featuring start - up current less than 0.5mA, a precision reference trimmed for accuracy at the error ampinput, logic to insure latched operation, a PWM comparator which also provides current limit control, and a totem pole output stage designed to source or sink high peak current. The out put stage, suitable for driving N-Channel MOSFETs, is low in the offstate. The UC2845BNG has UVLO thresholds of 16V (on) and 10V (off), ideally suited off-line applications.
Parametrics
UC2845BNG absolute maximum ratings: (1)Supply Voltage (low impedance source), Vi: 30 V; (2)Supply Voltage (Ii < 30mA), Vi: Self Limiting; (3)Output Current, IO: ±1 A; (4)Output Energy (capacitive load), EO: 5 mJ; (5)Analog Inputs: -0.3 to 5.5 V; (6)Error Amplifier Output Sink Current: 10 mA; (7)Power Dissipation at Tamb ≤ 25℃ (Minidip), Ptot: 1.25 W; (8)Power Dissipation at Tamb ≤ 25℃ (SO8), Ptot: 800 mW; (9)Storage Temperature Range, Tstg: -65 to 150℃; (10)Junction Operating Temperature, TJ: -40 to 150℃; (11)Lead Temperature (soldering 10s), TL: 300℃.
Features
UC2845BNG features: (1)trimmed oscillator for precise fre-quency control; (2)oscillator frequency guaranteed at 250kHz; (3)current mode operation to 500khz; (4)automatic feed forward compensa-tion; (5)latching pwm for cycle-by-cycle current limiting; (6)internally trimmed reference with undervoltage lockout; (7)high current totempoleoutput; (8)undervoltage lockout with hyster-esis; (9)low start-upandoperatingcurrent.
Diagrams

| Image | Part No | Mfg | Description | ![]() |
Pricing (USD) |
Quantity | ||||||||||||
|---|---|---|---|---|---|---|---|---|---|---|---|---|---|---|---|---|---|---|
![]() |
![]() UC2845BNG |
![]() ON Semiconductor |
![]() Current Mode PWM Controllers ANA SMPS PWM CONTROLLER |
![]() Data Sheet |
![]()
|
|
||||||||||||
| Image | Part No | Mfg | Description | ![]() |
Pricing (USD) |
Quantity | ||||||||||||
![]() |
![]() UC28023DW |
![]() Texas Instruments |
![]() Current Mode PWM Controllers Economy High Speed |
![]() Data Sheet |
![]()
|
|
||||||||||||
![]() |
![]() UC28023DWG4 |
![]() Texas Instruments |
![]() Current Mode PWM Controllers Economy High Speed |
![]() Data Sheet |
![]()
|
|
||||||||||||
![]() |
![]() UC28023DWR |
![]() Texas Instruments |
![]() Current Mode PWM Controllers Economy High Speed |
![]() Data Sheet |
![]()
|
|
||||||||||||
![]() |
![]() UC28025NG4 |
![]() Texas Instruments |
![]() Current Mode PWM Controllers Regulating Pulse Width Modulator |
![]() Data Sheet |
![]()
|
|
||||||||||||
![]() |
![]() UC2823BDW |
![]() Texas Instruments |
![]() Current Mode PWM Controllers High Speed PWM Controller |
![]() Data Sheet |
![]()
|
|
||||||||||||
![]() |
![]() UC2823ADW |
![]() Texas Instruments |
![]() Current Mode PWM Controllers High Speed PWM Controller |
![]() Data Sheet |
![]()
|
|
||||||||||||
(Hong Kong)









