Product Summary
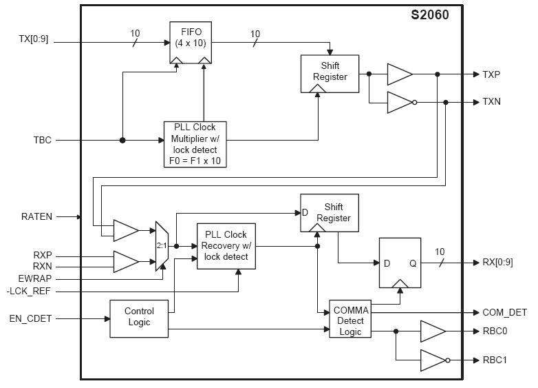
The S2060B is a transmitter and receiver chip. It facilitates high speed serial transmission of data over fiber optic, coax, or twinax interfaces. The S2060B conforms to the requirements of the IEEE 802.3z Gigabit Ethernet specification, and runs at 1250.0Mbps data rates with an associated 10-bit data word. The applications of the S2060B include Workstation, Frame buffer, Switched networks, Data broadcast environments, Proprietary extended backplanes.
Parametrics
S2060B absolute maximum ratings: (1)Case Temperature Under Bias: -40 to 125℃; (2)Junction Temperature Under Bias: -55 to 130℃; (3)Storage Temperature: -65 to 150℃; (4)Voltage on VCC with Respect to GND: -0.5 to +4.0 V; (5)Voltage on any TTL Input Pin except TBC: -0.5 to 5.0 V; (6)Voltage on TBC: 0 to VCC V; (7)Voltage on any LVPECL Input Pin: 0 to VCC V; (8)TTL Output Sink Current: 8mA; (9)TTL Output Source Current: 8mA.
Features
S2060B features: (1)Operating rate; (2)1250 MHz (Gigabit Ethernet) line rates; (3)Half and full VCO output rates; (4)Functionally compliant IEEE 802.3z Gigabit Ethernet standard; (5)Transmitter incorporating Phase-Locked Loop (PLL) clock synthesis from low speed reference; (6)Receiver PLL provides clock and data recovery; (7)10-bit parallel TTL compatible interface; (8)Low-jitter serial LVPECL compatible interface; (9)Local loopback; (10)Single +3.3 V supply, 620 mW power dissipation; (11)64 PQFP or TQFP package; (12)Continuous downstream clocking from receiver; (13)Drives 30 m of Twinax cable directly.
Diagrams

(Hong Kong)






