Product Summary
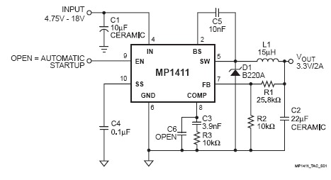
The MP1411DH-LF-Z is a monolithic step-down switch mode converter with a built in internal power MOSFET. It achieves 2A continuous output current over a wide input supply range with excellent load and line regulation. Current mode operation provides fast transient response and eases loop stabilization. The MP1411DH-LF-Z requires a minimum number of readily available standard external components. The applications of the MP1411DH-LF-Z include Distributed Power Systems, Battery Charger, DSL Modems, and Pre-Regulator for Linear Regulators.
Parametrics
MP1411DH-LF-Z absolute maximum ratings: (1)Supply Voltage (VIN): 20V; (2)Switch Node Voltage (VSW): 21V; (3)Bootstrap Voltage (VBS): VSW + 6V; (4)Feedback Voltage (VFB):–0.3V to +6V; (5)Enable/UVLO Voltage (VEN):–0.3V to +6V; (6)Comp Voltage (VCOMP):–0.3V to +6V; (7)SS Voltage (VSS):–0.3V to +6V; (8)Junction Temperature: +150℃; (9)Lead Temperature: +260℃; (10)Storage Temperature:–65℃ to +150℃.
Features
MP1411DH-LF-Z features: (1)2A Output Current; (2)0.2Ω Internal Power MOSFET Switch; (3)Stable with Low ESR Output Ceramic Capacitors; (4)Up to 95% Efficiency; (5)23μA Shutdown Mode; (6)Fixed 380KHz Frequency; (7)Thermal Shutdown; (8)Cycle-by-Cycle Over Current Protection; (9)Wide 4.75V to 18V Operating Input Range; (10)Output Adjustable from 0.92V to 16V; (11)Programmable Under Voltage Lockout; (12)Available in an MSOP10 with Exposed Pad Package.
Diagrams

(Hong Kong)






