Product Summary
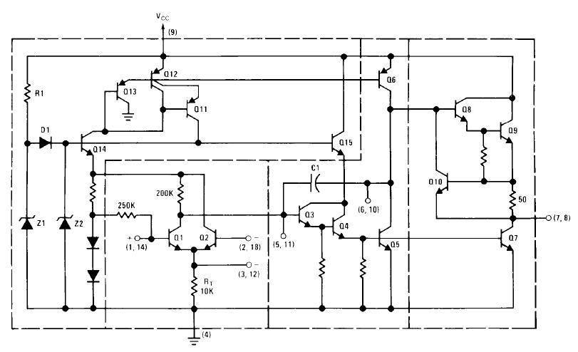
The LM381N is a dual preamplifier for the amplification of low level signals in applications requiring optimum noise performance. Each of the two amplifiers is completely independent, with individual internal power supply decoupler-regulator, providing 120 dB supply rejection and 60 dB channel separation. Other outstanding features include high gain (112 dB), large output voltage swing (VCC b 2V) p-p, and wide power bandwidth (75 kHz, 20Vp-p). The LM381N operates from a single supply across the wide range of 9V to 40V. Either differential input or single ended input configurations may be selected. The LM381N is internally compensated with the provision for additional external compensation for narrow band applications. For additional information see AN-64, AN-104.
Parametrics
LM381N absolute maximum ratings: (1)Supply Voltage: 40V; (2)Power Dissipation (Note 1): 1.56 W; (3)Operating Temperature Range: 0℃ to 70℃; (4)Storage Temperature Range: -65℃ to 150℃; (5)Lead Temperature (Soldering, 10 sec.): 260℃.
Features
LM381N features: (1)Low noise: 0.5μV total input noise; (2)High gain: 112dB open loop; (3)Single supply operation; (4)Wide supply range 9V to 40V; (5)Power supply rejection: 120dB; (6)Large output voltage swing (VCC - 2V)p-p; (7)Wide bandwidth 15 MHz unity gain; (8)Power bandwidth 75 kHz, 20Vp-p; (9)Internally compensated; (10)Short circuit protected.
Diagrams

![]() |
![]() LM380 |
![]() Other |
![]() |
![]() Data Sheet |
![]() Negotiable |
|
||||||||||||||||||||||
![]() |
![]() LM380N |
![]() National Semiconductor (TI) |
![]() Audio Amplifiers |
![]() Data Sheet |
![]()
|
|
||||||||||||||||||||||
![]() |
![]() LM380N/NOPB |
![]() National Semiconductor (TI) |
![]() Audio Amplifiers 2.5W AUDIO POWER AMP |
![]() Data Sheet |
![]()
|
|
||||||||||||||||||||||
![]() |
![]() LM380N-8 |
![]() National Semiconductor (TI) |
![]() Audio Amplifiers |
![]() Data Sheet |
![]()
|
|
||||||||||||||||||||||
![]() |
![]() LM380N-8/NOPB |
![]() National Semiconductor (TI) |
![]() Audio Amplifiers |
![]() Data Sheet |
![]()
|
|
||||||||||||||||||||||
![]() |
![]() LM380N-8/SL102180 |
![]() |
![]() IC AMP AUDIO PWR 2.5W MONO 8DIP |
![]() Data Sheet |
![]()
|
|
||||||||||||||||||||||
(Hong Kong)










