Product Summary
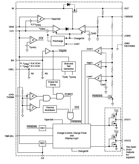
The BQ24004PWP is an advanced Li-Ion linear charge management device for highly integrated and space-limited applications. The BQ24004PWP combines high-accuracy current and voltage regulation; FET pass-transistor and reverse-blocking Schottky; battery conditioning, temperature, or input-power monitoring; charge termination; charge-status indication; and charge timer in a small package. The applications of the BQ24004PWP include PDAs, Internet Appliances, MP3 Players, Digital Cameras.
Parametrics
BQ24004PWP absolute maximum ratings: (1)Supply voltage (VCC with respect to GND): 13.5 V; (2)Input voltage (IN, ISNS, EN, APG/THERM/CR/STAT1/STAT2, VSENSE, TMR SEL, VSEL) (all with respect to GND): 13.5V; (3)Output current (OUT pins): 2A; (4)Output sink/source current (STAT1 and STAT2): 10mA; (5)Operating free-air temperature range, TA: –40℃ to 70℃; (6)Storage temperature range, Tstg: –65℃ to 150℃; (7)Junction temperature range, TJ: –40℃ to 125℃; (8)Lead temperature (Soldering, 10 s): 300℃.
Features
BQ24004PWP features: (1)Highly Integrated Solution With FET Pass Transistor and Reverse-Blocking Schottky and Thermal Protection; (2)Integrated Voltage and Current Regulation With Programmable Charge Current; (3)High-Accuracy Voltage Regulation (±1%); (4)Ideal for Low-Dropout Linear Charger Designs for Two-Cell Li-Ion Packs With Coke or Graphite Anodes; (5)Up to 1.2-A Continuous Charge Current; (6)Safety-Charge Timer During Preconditioning and Fast Charge; (7)Integrated Cell Conditioning for Reviving Deeply Discharged Cells and Minimizing Heat Dissipation During Initial Stage of Charge; (8)Optional Temperature or Input-Power Monitoring Before and During Charge; (9)Various Charge-Status Output Options for Driving Single, Double, or Bicolor LEDs or Host-Processor Interface; (10)Charge Termination by Minimum Current and Time; (11)Low-Power Sleep Mode; (12)Packaging: 20-Lead TSSOP PowerPAD.
Diagrams

| Image | Part No | Mfg | Description | ![]() |
Pricing (USD) |
Quantity | ||||||||||||
|---|---|---|---|---|---|---|---|---|---|---|---|---|---|---|---|---|---|---|
![]() |
![]() BQ24004PWP |
![]() Texas Instruments |
![]() Battery Management Li-Ion Linear Charge Management IC |
![]() Data Sheet |
![]()
|
|
||||||||||||
![]() |
![]() BQ24004PWPG4 |
![]() Texas Instruments |
![]() Battery Management Li-Ion Linear Charge Management IC |
![]() Data Sheet |
![]()
|
|
||||||||||||
![]() |
![]() BQ24004PWPR |
![]() Texas Instruments |
![]() Battery Management Li-Ion Linear Charge Management IC |
![]() Data Sheet |
![]()
|
|
||||||||||||
![]() |
![]() BQ24004PWPRG4 |
![]() Texas Instruments |
![]() Battery Management Li-Ion Linear Charge Management IC |
![]() Data Sheet |
![]()
|
|
||||||||||||
(Hong Kong)









