Product Summary
The AD823ARZ-R7 is a dual 16 MHz rail-to-rail FET input amplifier. The AD823ARZ-R7 is a dual precision, 16 MHz, JFET input op amp that can operate from a single supply of 3.0 V to 36 V or from dual supplies of ±1.5 V to ±18 V. It has true single-supply capability with an input voltage range extending below ground in single-supply mode. Output voltage swing extends to within 50 mV of each rail for IOUT ≤ 100 μA, providing outstanding output dynamic range. An offset voltage of 800 μV maximum, an offset voltage drift of 2 μV/℃, input bias currents below 25 pA, and low input voltage noise provide dc precision with source impedances up to a Gigaohm. It provides 16 MHz, -3 dB bandwidth, -108 dB THD @ 20 kHz, and a 22 V/μs slew rate with a low supply current of 2.6 mA per amplifier. The AD823ARZ-R7 drives up to 500 pF of direct capacitive load as a follower and provides an output current of 15 mA, 0.5 V from the supply rails. This allows the amplifier to handle a wide range of load conditions.
Parametrics
AD823ARZ-R7 absolute maximum ratings: (1)Supply Voltage 36 V; (2)Internal Power Dissipation PDIP (N) 1.3 W; (3)SOIC (R) 0.9 W; (4)Input Voltage (Common Mode) ±VS; (5)Differential Input Voltage ±1.2 V; (6)Storage Temperature Range N, R -65℃ to +125℃; (7)Operating Temperature Range -40℃ to +85℃; (8)Lead Temperature Range (Soldering, 10 sec) 300℃.
Features
AD823ARZ-R7 features: (1)Single-supply operation; (2)High load drive; (3)Excellent ac performance on 2.6 mA/amplifier; (4)Good dc performance; (5)Low distortion: .108 dBc worst harmonic @ 20 kHz; (6)Low noise: 16 nV/√Hz @ 10 kHz; (7)No phase inversion with inputs to the supply rails.
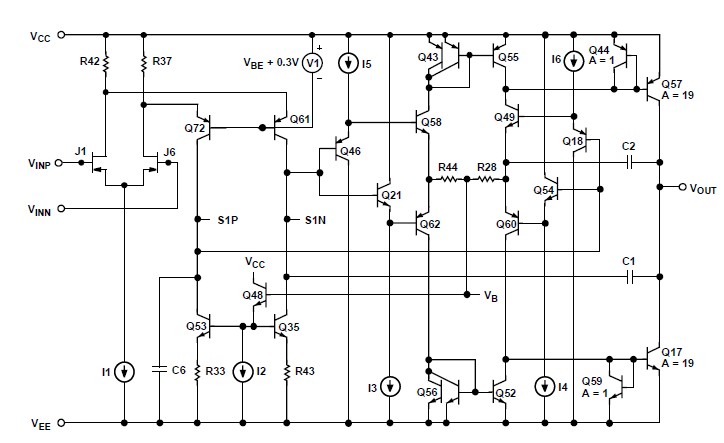
Diagrams

| Image | Part No | Mfg | Description | ![]() |
Pricing (USD) |
Quantity | ||||
|---|---|---|---|---|---|---|---|---|---|---|
![]() |
![]() AD823ARZ-R7 |
![]() |
![]() IC OPAMP JFET R-R DUAL LN 8SOIC |
![]() Data Sheet |
![]() Negotiable |
|
||||
| Image | Part No | Mfg | Description | ![]() |
Pricing (USD) |
Quantity | ||||
![]() |
![]() AD820 |
![]() Other |
![]() |
![]() Data Sheet |
![]() Negotiable |
|
||||
![]() |
![]() AD8200 |
![]() Other |
![]() |
![]() Data Sheet |
![]() Negotiable |
|
||||
![]() |
![]() AD8200YR |
![]() Other |
![]() |
![]() Data Sheet |
![]() Negotiable |
|
||||
![]() |
![]() AD8200YR-REEL |
![]() Analog Devices Inc. |
![]() IC DIFF AMP HI-COMM MODE 8-SOIC |
![]() Data Sheet |
![]() Negotiable |
|
||||
![]() |
![]() AD8200YR-REEL7 |
![]() Analog Devices Inc. |
![]() IC DIFF AMP HI-COMM MODE 8-SOIC |
![]() Data Sheet |
![]() Negotiable |
|
||||
![]() |
![]() AD8202 |
![]() Other |
![]() |
![]() Data Sheet |
![]() Negotiable |
|
||||
(Hong Kong)











