Product Summary
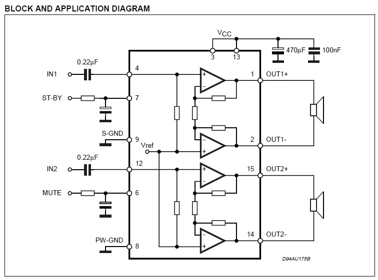
The TDA7266SA is a dual bridge amplifier, which is specially designed for LCD Monitor, PC Motherboard, TV and Portable Radio applications. It is a minimum external component with no bootstrap, no boucherot cells and internally fixed gain. Its supply voltage ranges from 3 to 18v and its output peak current is 2 A.
Parametrics
TDA7266SA absolute maximum ratings:(1)Vs, Supply Voltage: 20 V; (2)IO, Output Peak Current (internally limited): 2 A; (3)Ptot, Total Power Dissipation (Tamb = 70℃): 20 W; (4)Top, Operating Temperature: 0 to 70 ℃; (5)Tstg, Tj, Storage and Junction Temperature: -40 to 150 ℃;(6) Rth j-amb, Thermal Resistance Junction-ambient: 48 ℃/W.
Features
TDA7266SA features:(1)wide supply voltage range (3.5-18v); (2)minimum external components:no swr capacitor;no bootstrap; no boucherot cells;internally fixed gain; (3)stand-by & mute functions; (4)short circuit protection; (5)thermal overload protection.
Diagrams

| Image | Part No | Mfg | Description | ![]() |
Pricing (USD) |
Quantity | ||||||||||||
|---|---|---|---|---|---|---|---|---|---|---|---|---|---|---|---|---|---|---|
![]() |
![]() TDA7266SA |
![]() STMicroelectronics |
![]() Audio Amplifiers 7W, 7W Dual Bridge 3.5 - 18V AMP |
![]() Data Sheet |
![]()
|
|
||||||||||||
| Image | Part No | Mfg | Description | ![]() |
Pricing (USD) |
Quantity | ||||||||||||
![]() |
![]() TDA7000 |
![]() Other |
![]() |
![]() Data Sheet |
![]() Negotiable |
|
||||||||||||
![]() |
![]() TDA7010T |
![]() Other |
![]() |
![]() Data Sheet |
![]() Negotiable |
|
||||||||||||
![]() |
![]() TDA7010T3AA |
![]() |
![]() IC FM RADIO 16-SOIC |
![]() Data Sheet |
![]() Negotiable |
|
||||||||||||
![]() |
![]() TDA7010T3TM |
![]() |
![]() IC FM RADIO CIRCUIT 16SOIC |
![]() Data Sheet |
![]() Negotiable |
|
||||||||||||
![]() |
![]() TDA7020T |
![]() Other |
![]() |
![]() Data Sheet |
![]() Negotiable |
|
||||||||||||
![]() |
![]() TDA7021T |
![]() Other |
![]() |
![]() Data Sheet |
![]() Negotiable |
|
||||||||||||
(Hong Kong)










