Product Summary
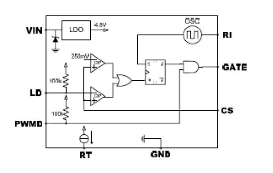
The CL6804 is a PWM high-efficiency LED driver control IC. It allows efficient operation of High Brightness (HB) LEDs from voltage sources ranging from 18VDC up to 450VDC. The CL6804 controls an external MOSFET at fixed switching frequency up to 300 kHz. The frequency can be programmed using a signal resistor. The LED string is driven at constant light output and enhanced reliability. The output current can be programmed between a few milliamps and up to more than 1A. The output current on an LED string can be programmed to any value between zero and its maximum value by applying an external control voltage at the linear dimming control input of the CL6804. Moreover, CL6804 provides a low-frequency PWM dimming input that can accept an external control signal with duty ratio of 0-100% and a frequency of up to a few kilohertz. The applications of the CL6804 include DC/DC or AC/DC LED Driver applications, RGB Backlighting LED Driver, General purpose constant current source, Signage and Decorative LED lighting, Automotive Chargers.
Parametrics
CL6804 absolute maximum ratings: (1)VIN DC supply voltage: 20V; (2)VIN Clamp Voltage: 20V; (3)VIN Clamp Continuous Current: 10mA; (4)VCS Input Voltage to CS Pin: -0.3V to 7V; (5)VPWMD Input Voltage to PWMD Pin: -0.3V to 7V; (6)VRI Input Voltage to RI Pin: -0.3V to 7V; (7)Min/Max Operating Junction Temperature: -40 to 125℃; (8)Lead Temperature (Soldering, 10secs): 260℃; (9)Thermal Resistance Junction-Ambient: 150℃/W.
Features
CL6804 features: (1)>90% efficiency; (2)Wide input range from 18V to 450V; (3)Suitable for constant-current LED driver; (4)Applications from a few mA to more than 1A Output; (5)LED string from one to hundreds of diodes; (6)PWM Low-Frequency Dimming via Enable pin; (7)Linear Dimming via LD pin; (8)Frequency jittering for better EMI performance; (9)Programmable Over temp Protection (OTP).
Diagrams

 (Hong Kong) 
                         
                        
                                    




