Product Summary
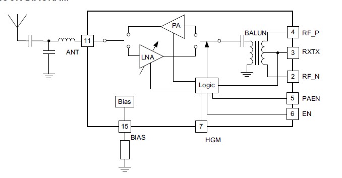
The CC2591RGVR is a 2.4-GHz RF Front End. The CC2591RGVR is a cost-effective and high performance RF Front End for low-power and low-voltage 2.4-GHz wireless applications. The CC2591RGVR is a range extender for all existing and future 2.4-GHz low-power RF transceivers, transmitters and System-on-Chip products from Texas Instruments. The CC2591RGVR increases the link budget by providing a power amplifier for increased output power, and an LNA with low noise figure for improved receiver sensitivity provides a small size, high output power RF design with its 4x4-mm QFN-16 package. The CC2591 contains PA, LNA, switches, RF-matching, and balun for simple design of high performance wireless applications.
Parametrics
CC2591RGVR absolute maximum ratings: (1)Supply voltage All supply pins must have the same voltage: –0.3 to 3.6V; (2)Voltage on any digital pin: –0.3 to VDD + 0.3, max 3.6V; (3)Input RF level: 10 dBm; (4)Storage temperature range: –50 to 150℃.
Features
CC2591RGVR features: (1)RoHS Compliant 4×4-mm QFN-16 Package; (2)4.8-dB LNA Noise Figure, including T/R Switch and external antenna match; (3)Low Receive Current Consumption: 3.4-mA for High Gain Mode, 1.7-mA for Low Gain Mode; (4)Low Transmit Current Consumption (100-mA at 3-V for 20-dBm Out, PAE = 33%); (5)100-nA in Power Down (EN = PAEN = 0); (6)Digital Control of LNA Gain by HGM Pin; (7)Seamless Interface to 2.4-GHz Low Power RF Devices from Texas Instruments; (8)Up to 22-dBm Output Power; (9)6-dB Typical Improved Sensitivity on CC24xx and CC2500, CC2510, and CC2511.
Diagrams

| Image | Part No | Mfg | Description | ![]() |
Pricing (USD) |
Quantity | ||||||||||||
|---|---|---|---|---|---|---|---|---|---|---|---|---|---|---|---|---|---|---|
![]() |
![]() CC2591RGVR |
![]() Texas Instruments |
![]() RF Front End 2.4 GHz RF Front End |
![]() Data Sheet |
![]()
|
|
||||||||||||
![]() |
![]() CC2591RGVRG4 |
![]() Texas Instruments |
![]() RF Front End 2.4 GHz RF Front End |
![]() Data Sheet |
![]()
|
|
||||||||||||
(Hong Kong)









