Product Summary
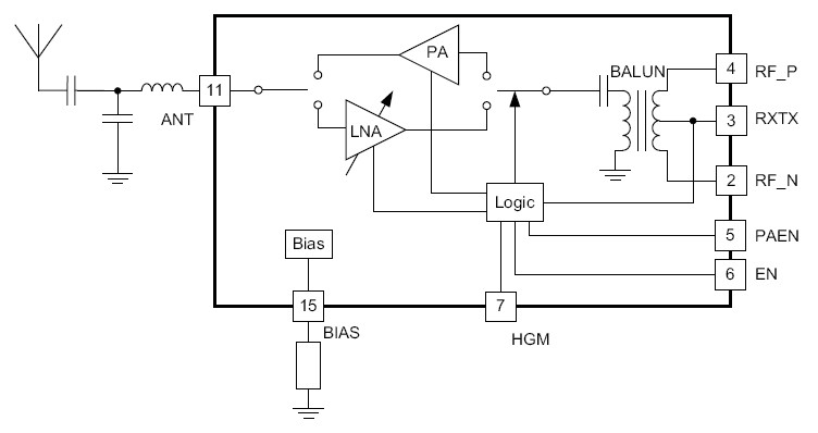
The CC2590RGVR is a cost-effective and high performance RF Front End for low-power and low-voltage 2.4-GHz wireless applications. The CC2590RGVR is a range extender for all existing and future 2.4-GHz low-power RF transceivers, transmitters and System-on-Chip products from Texas Instruments. The applications of the CC2590RGVR include All 2.4-GHz ISM Band Systems, Wireless Sensor Networks, Wireless Industrial Systems, IEEE 802.15.4 and ZigBee Systems, Wireless Consumer Systems, and Wireless Audio Systems.
Parametrics
CC2590RGVR absolute maximum ratings: (1)Supply voltage All supply pins must have the same voltage: –0.3 to 3.6 V; (2)Voltage on any digital pin: –0.3 to VDD + 0.3, max 3.6 V; (3)Input RF level: +10 dBm; (4)Storage temperature range: –50 to 150℃; (5)Reflow soldering temperature According to IPC/JEDEC J-STD-020: 260℃; (6)Human Body Model, all pins except pin 10: 2000V; (7)ESD Human Body Model, pin 10: 1900V; (8)Charged Device Model: 1000V.
Features
CC2590RGVR features: (1)Seamless Interface to 2.4-GHz Low Power RF Devices from Texas Instruments; (2)Up to +14-dBm (25mW) Output Power; (3)6-dB Typical Improved Sensitivity on CC24xx and CC2500, CC2510, and CC2511; (4)Few External Components; (5)Digital Control of LNA Gain by HGM Pin; (6)100-nA in Power Down (EN = PAEN = 0); (7)Low Transmit Current Consumption; (8)Low Receive Current Consumption; (9)4.6-dB LNA Noise Figure, including T/R Switch and external antenna match; (10)RoHS Compliant 4×4-mm QFN-16 Package; (11)2.0-V to 3.6-V Operation.
Diagrams

| Image | Part No | Mfg | Description | ![]() |
Pricing (USD) |
Quantity | ||||||||||||
|---|---|---|---|---|---|---|---|---|---|---|---|---|---|---|---|---|---|---|
![]() |
![]() CC2590RGVR |
![]() Texas Instruments |
![]() RF Front End 2.4-GHZ RF Front End |
![]() Data Sheet |
![]()
|
|
||||||||||||
![]() |
![]() CC2590RGVRG4 |
![]() Texas Instruments |
![]() RF Front End 2.4GHz RF range extender device |
![]() Data Sheet |
![]()
|
|
||||||||||||
(Hong Kong)









