Product Summary
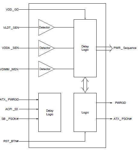
The ATPA01G is a power sequence controller for AMD K8 processor. This part can mainly control the power supply relationships during power up, power down, entry and exit of any power management state in order to avoid damage to the device and ensure proper operation of the device. The aplications of the ATPA01G include Motherboard, Desktop system.
Parametrics
ATPA01G absolute maximum ratings: (1)Power Supply, Vcc: -0.5 to +7 V; (2)Input Voltage, Vcc: -0.5 to Vcc +0.5 V; (3)Output Voltage, Vcc: -0.5 to Vcc +0.5 V.
Features
ATPA01G features: (1)Provides a Complete Power Sequence Controller; (2)Supports DDR ACPI-STR Functions; (3)Under-Voltage Fault Monitor; (4)Package: SOP-16; (5)Green Package; (6)All AME’s Lead Free Products Meet RoHS Standards.
Diagrams

(Hong Kong)






