Product Summary
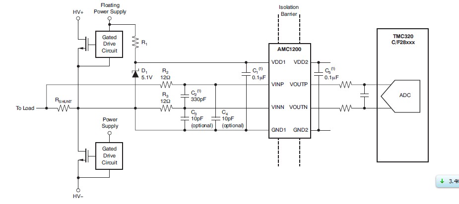
The AMC1200SDUB is a precision isolation amplifier with an output separated from the input circuitry by a silicon dioxide (SiO2) barrier that is highly resistant to magnetic interference. This barrier has been certified to provide galvanic isolation of up to 4000 VPEAK according to UL1577 and IEC6074752. Used in conjunction with isolated power supplies, this device prevents noise currents on a high common mode voltage line from entering the local ground and interfering with or damaging sensitive circuitry.The input of the AMC1200SDUB is optimized for direct connection to shunt resistors or other low voltage level signal sources. The excellent performance of the AMC1200SDUB supports accurate current control resulting in system level power saving and, especially in motor-control applications, lower torque ripple. The common mode voltage of the output signal is automatically adjusted to either the 3V or 5V low-side supply.
Parametrics
AMC1200SDUB absolute maximum ratings: (1)Supply voltage, VDD1 to GND1 or VDD2 to GND2: -0.5 to 6 V; (2)Analog input voltage at VINP, VINN: GND1 -0.5 to VDD1 + 0.5 V; (3)Input current to any pin except supply pins: ±10 mA; (4)Maximum junction temperature, TJ Max: 150℃.
Features
AMC1200SDUB features: (1)±250mV Input Voltage Range Optimized for Shunt Resistors; (2)Very Low Nonlinearity: 0.075% max at 5 V; (3)Low Offset Error: 1.5 mV max; (4)Low High Side Supply Current: 8 mA max at 5 V; (5)Input Bandwidth: 60 kHz min; (6)Fixed Gain: 8 (0.5% accuracy); (7)High Common Mode Rejection Ratio: 108 dB; (8)3.3V Operation on Low Side.
Diagrams

| Image | Part No | Mfg | Description | ![]() |
Pricing (USD) |
Quantity | ||||||||||||
|---|---|---|---|---|---|---|---|---|---|---|---|---|---|---|---|---|---|---|
![]() |
![]() AMC1200SDUB |
![]() Texas Instruments |
![]() Isolation Amplifiers 4kV peak Iso Amp |
![]() Data Sheet |
![]()
|
|
||||||||||||
![]() |
![]() AMC1200SDUBR |
![]() Texas Instruments |
![]() Isolation Amplifiers 4kV peak Iso Amp |
![]() Data Sheet |
![]()
|
|
||||||||||||
(Hong Kong)









