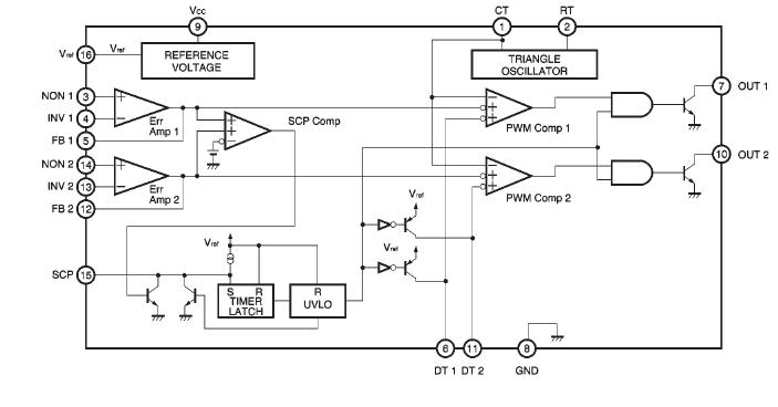
Product Summary
The 9743A is a 2-channel switching regulator controller that uses a pulse width modulation (PWM) system. Both channels can be used for DC / DC converter operations including step up, step down, and inverting. Because the 9743A is compactly packaged, it is best suited for use as a power supply in portable equipment. The applications of the 9743A include DC / DC converters in VCRs, notebook computers, etc.
Parametrics
9743A absolute maximum ratings: (1)Power supply voltage: 36V; (2)Power dissipation: 450mW; (3)Operating temperature: -40 to +85℃; (4)Storage temperature: -55 to +125℃; (5)Output pin current: 120mA; (6)Output pin voltage: 36V.
Features
9743A features: (1)Built-in reference voltage current (±1%); (2)Timer latch, short-circuit protection circuit is built in; (3)Circuit to prevent malfunction during low input voltage is built in; (4)Built-in reference voltage (2.505V) output pin; (5)Rest period is adjustable over the whole range of duty ratio.
Diagrams

![]() |
![]() 9743802240 |
![]() Laird Technologies |
![]() Enclosures, Boxes, & Cases L 24"xW 1.09"xH .25" Large Enclosure BeCu |
![]() Data Sheet |
![]()
|
|
||||||||||||
![]() |
![]() 974327-1 |
![]() TE Connectivity / AMP |
![]() Cables (Cable Assemblies) USB A-B 2mm MOLDED |
![]() Data Sheet |
![]() Negotiable |
|
||||||||||||
(Hong Kong)








